|
||||||||||
| PREV PACKAGE NEXT PACKAGE | FRAMES NO FRAMES | |||||||||
See:
Description

| Interface Summary | |
|---|---|
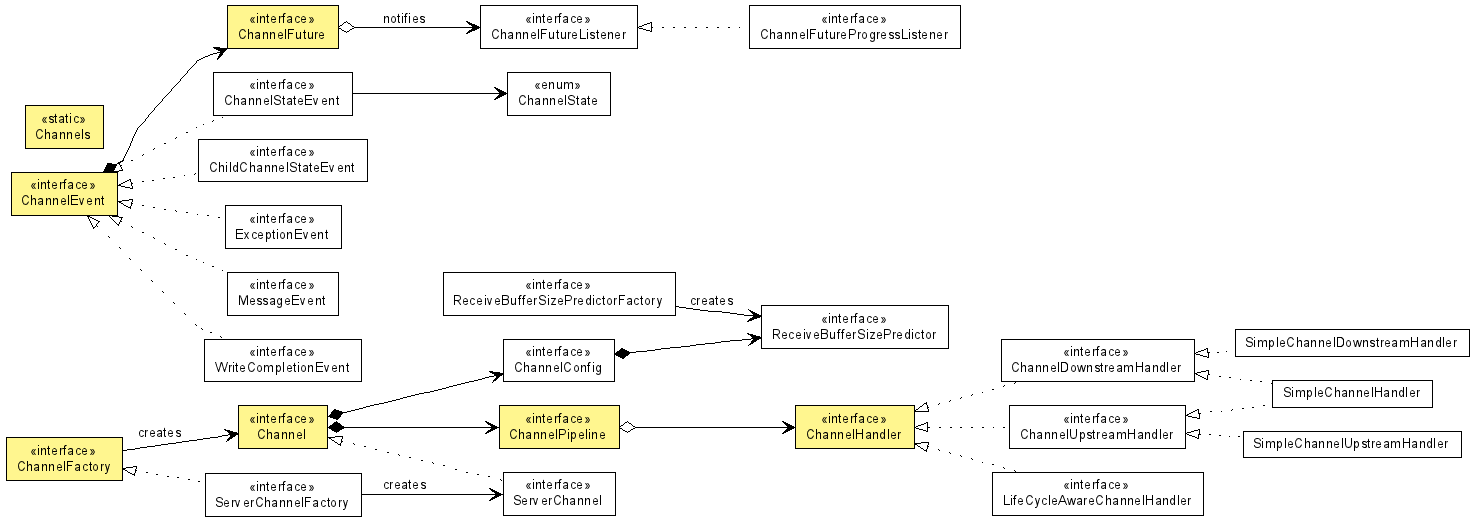
| Channel | A nexus to a network socket or a component which is capable of I/O operations such as read, write, connect, and bind. |
| ChannelConfig | A set of configuration properties of a Channel. |
| ChannelDownstreamHandler | Handles or intercepts a downstream ChannelEvent, and sends a
ChannelEvent to the next handler in a ChannelPipeline. |
| ChannelEvent | An I/O event or I/O request associated with a Channel. |
| ChannelFactory | The main interface to a transport that creates a Channel associated
with a certain communication entity such as a network socket. |
| ChannelFuture | The result of an asynchronous Channel I/O operation. |
| ChannelFutureListener | Listens to the result of a ChannelFuture. |
| ChannelFutureProgressListener | Listens to the progress of a time-consuming I/O operation such as a large file transfer. |
| ChannelHandler | Handles or intercepts a ChannelEvent, and sends a
ChannelEvent to the next handler in a ChannelPipeline. |
| ChannelHandlerContext | Enables a ChannelHandler to interact with its ChannelPipeline
and other handlers. |
| ChannelPipeline | A list of ChannelHandlers which handles or intercepts
ChannelEvents of a Channel. |
| ChannelPipelineFactory | Creates a new ChannelPipeline for a new Channel. |
| ChannelSink | Receives and processes the terminal downstream ChannelEvents. |
| ChannelStateEvent | A ChannelEvent which represents the change of the Channel
state. |
| ChannelUpstreamHandler | Handles or intercepts an upstream ChannelEvent, and sends a
ChannelEvent to the next handler in a ChannelPipeline. |
| ChildChannelStateEvent | A ChannelEvent which represents the notification of the state of
a child Channel. |
| ExceptionEvent | A ChannelEvent which represents the notification of an exception
raised by a ChannelHandler or an I/O thread. |
| FileRegion | A region of a file that is sent via a Channel which supports
zero-copy file transfer. |
| LifeCycleAwareChannelHandler | A ChannelHandler that is notified when it is added to or removed
from a ChannelPipeline. |
| MessageEvent | A ChannelEvent which represents the transmission or reception of a
message. |
| ReceiveBufferSizePredictor | Predicts the number of readable bytes in the receive buffer of a
Channel. |
| ReceiveBufferSizePredictorFactory | Creates a new ReceiveBufferSizePredictor. |
| ServerChannel | A Channel that accepts an incoming connection attempt and creates
its child Channels by accepting them. |
| ServerChannelFactory | A ChannelFactory that creates a ServerChannel. |
| WriteCompletionEvent | A ChannelEvent which represents the notification of the completion
of a write request on a Channel. |
| Class Summary | |
|---|---|
| AbstractChannel | A skeletal Channel implementation. |
| AbstractChannelSink | A skeletal ChannelSink implementation. |
| AbstractServerChannel | A skeletal server-side Channel implementation. |
| AdaptiveReceiveBufferSizePredictor | The ReceiveBufferSizePredictor that automatically increases and
decreases the predicted buffer size on feed back. |
| AdaptiveReceiveBufferSizePredictorFactory | The ReceiveBufferSizePredictorFactory that creates a new
AdaptiveReceiveBufferSizePredictor. |
| ChannelLocal<T> | A global variable that is local to a Channel. |
| Channels | A helper class which provides various convenience methods related with
Channel, ChannelHandler, and ChannelPipeline. |
| CompleteChannelFuture | A skeletal ChannelFuture implementation which represents a
ChannelFuture which has been completed already. |
| DefaultChannelConfig | The default SocketChannelConfig implementation. |
| DefaultChannelFuture | The default ChannelFuture implementation. |
| DefaultChannelPipeline | The default ChannelPipeline implementation. |
| DefaultChildChannelStateEvent | The default ChildChannelStateEvent implementation. |
| DefaultExceptionEvent | The default ExceptionEvent implementation. |
| DefaultFileRegion | |
| DefaultServerChannelConfig | The default ServerSocketChannelConfig implementation. |
| DefaultWriteCompletionEvent | The default WriteCompletionEvent implementation. |
| DownstreamChannelStateEvent | The default downstream ChannelStateEvent implementation. |
| DownstreamMessageEvent | The default downstream MessageEvent implementation. |
| FailedChannelFuture | The CompleteChannelFuture which is failed already. |
| FixedReceiveBufferSizePredictor | The ReceiveBufferSizePredictor that always yields the same buffer
size prediction. |
| FixedReceiveBufferSizePredictorFactory | The ReceiveBufferSizePredictorFactory that returns a
FixedReceiveBufferSizePredictor with the pre-defined configuration. |
| SimpleChannelDownstreamHandler | A ChannelDownstreamHandler which provides an individual handler
method for each event type. |
| SimpleChannelHandler | A ChannelHandler which provides an individual handler method
for each event type. |
| SimpleChannelUpstreamHandler | A ChannelUpstreamHandler which provides an individual handler method
for each event type. |
| StaticChannelPipeline | A ChannelPipeline that might perform better at the cost of
disabled dynamic insertion and removal of ChannelHandlers. |
| SucceededChannelFuture | The CompleteChannelFuture which is succeeded already. |
| UpstreamChannelStateEvent | The default upstream ChannelStateEvent implementation. |
| UpstreamMessageEvent | The default upstream MessageEvent implementation. |
| Enum Summary | |
|---|---|
| ChannelState | The current or future state of a Channel. |
| Exception Summary | |
|---|---|
| ChannelException | A RuntimeException which is thrown when an I/O operation fails. |
| ChannelHandlerLifeCycleException | A RuntimeException which is thrown when a
LifeCycleAwareChannelHandler throws an Exception
in its handler methods. |
| ChannelPipelineException | A ChannelException which is thrown when a ChannelPipeline
failed to process a ChannelEvent or when a ChannelPipelineFactory
failed to initialize a ChannelPipeline. |
| Annotation Types Summary | |
|---|---|
| ChannelHandler.Sharable | Indicates that the same instance of the annotated ChannelHandler
can be added to one or more ChannelPipelines multiple times
without a race condition. |
| ChannelPipelineCoverage | Deprecated. Use the ChannelHandler.Sharable annotation instead. |
The core channel API which is asynchronous and event-driven abstraction of various transports such as a NIO Channel.
|
||||||||||
| PREV PACKAGE NEXT PACKAGE | FRAMES NO FRAMES | |||||||||